阿里公布全球数学竞赛决赛试题 AI全体无缘入围决赛
作者: 发布时间:2026-02-09 19:03:00 浏览量:
6月23日,达摩院官方公众号公布2024阿里巴巴全球数学竞赛决赛情况及试题。
达摩院披露,本届决赛共有来自全球17个国家和地区的800多名选手入围,其中人类选手平均年龄为22岁,主要来自北大、清华、麻省理工、剑桥等知名高校。AI最高分仅为34分,AI队伍的平均分达到了人类选手平均水平,但离数学高手仍有较大差距,AI全体无缘入围决赛。
随着决赛正式结束,接下来将进入专家组独立阅卷阶段。达摩院公告显示,阅卷包括初评、交叉复审、最终核验等流程。决赛的五个赛道将按成绩分别评出金奖1名、银奖2名、铜奖4名以及优秀奖10名。
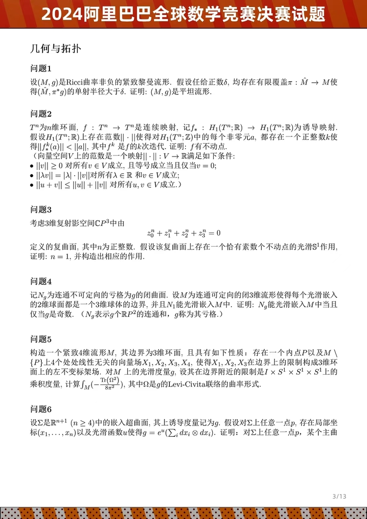
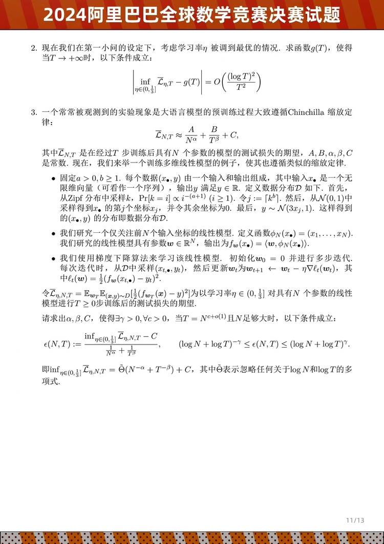
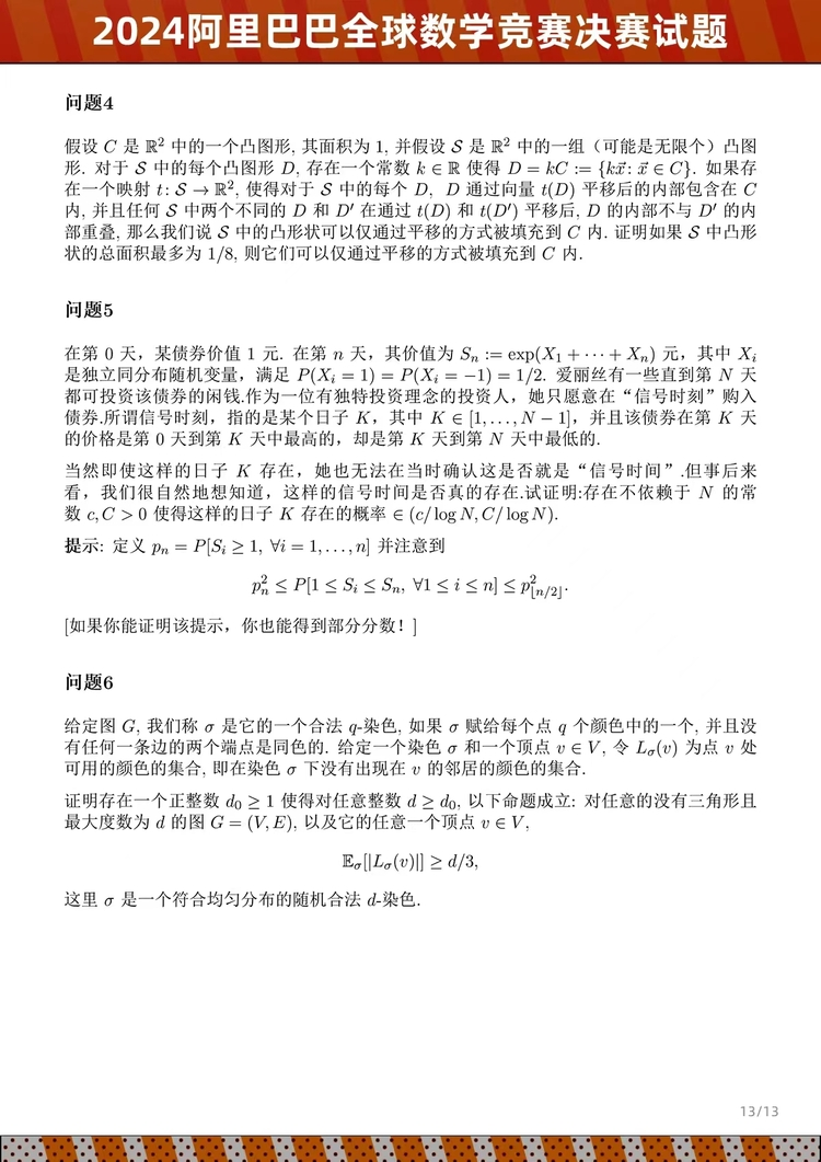
达摩院同时公布了2024阿里巴巴全球数学竞赛的决赛试题。决赛试题涉及代数与数论、几何与拓扑、分析与方程、组合与概率以及应用与计算数学五个赛道,根据规则,选手需要选择一个赛道才可以进入答题界面(赛道一旦确定,不可改变)。达摩院最终将根据选手得分进行评奖。
总共85人获奖选手名单将于8月公布。
2024阿里巴巴全球数学竞赛决赛试题如下:













