丁卉:开源AI平台助力人工智能类课程项目式自主协作教学模式研究
高等教育的人工智能类课程包括深度学习、数据挖掘、计算机视觉等前沿课程,课程内容涉及智能算法、复杂理论及技术应用,旨在培养学生解决实际问题的能力和创新能力,传统理论式教学显然是不适用的,以实践为主题的教学模式值得探索。目前已有教育工作者对相关课程的实践教学、实验教学、线上线下混合式教学等模式进行了研究,寻求理论与实践相结合的最佳教学方式,研究发现,增设实践教学是提升人工智能类课程教学成效的关键。
目前以百度飞桨等为代表的开源产业级AI(Artificial Intelligence)平台为实践教学质量提升提供了新路径。百度飞桨等逐步形成赋能类型的智能生态平台,已有少许学者提出了以平台为载体的混合式教学模式,证明了AI平台助力实践教学的可行性。探索AI平台项目式教学与自主协作学习模式的有机融合,旨在寻求更好地服务于自主创新型工程应用人才培养的教学模式。
项目式教学中融入自主协作学习模式,能够实现学生实践与自主创新能力的同步培养,让学生通过独立思考、质疑、互动、合作等方法实现学习目标,因此,充分利用AI平台与传统课堂的有效互补,探究“教师指导、项目实践、自主协作学习”有机融合的教学方案,开展自主、协作等多种学习方式的课程实践,能够很好地匹配人工智能类课程对学生自主实践能力培养需求。
01
人工智能类课程的特点与教学需求分析
1.“理论+应用+软件工具”多方面学习的课程特点
人工智能类课程多学科交叉和工程应用型特点是非常明显的,涵盖数学模型理论、模型应用等内容,课程学习涉及理论、应用、软件工具等多方面知识框架(如图1所示)。
模型、算法是课程中必须学习的理论知识,涉及数学、计算机科学、生物学等多学科,大量数学公式、算法逻辑复杂抽象,传统理论式教学局限于模型概念、推导,教学内容单调且枯燥,学生学习积极性不高。在应用方面,人工智能算法已广泛应用于图像识别、认知、预测等技术上,涉及机器人、交通、医疗、金融、能源等行业领域,面向每一项工程应用,专业知识学习是必不可少的。软件工具是项目实践的重要基座,如深度学习课程中,深度学习模型框架雨后春笋般出现,如PyTorch、百度飞桨,在已有成熟框架下开展模型研究,对课程学习来说会起到事半功倍的效果,因此,已有成熟框架的应用与代码实现也是这类课程学习的重要内容之一。

2. 项目实践教学与自主创新能力培养的需求分析
人工智能类课程旨在让学生能够把数学建模灵活应用到智能技术实际任务中。没有明确的应用目标,课程学习就是一个“泛而杂且枯燥”的问题,难以把理论知识联系到实际,因此,项目式教学可起到关键作用,是连接理论知识与实际应用的重要桥梁,也是实现工程应用型人才培养的有效方式。在项目实践引导下开展理论与软件工具的同步学习,学生才能更好地理解与掌握人工智能技术的核心原理和技能,实现从理论到实践的转化。
学生自主创新能力培养也有了更高要求,实践过程中应注重培养学生的独立思考能力、创新思维和问题解决能力,使他们能够面对日益复杂和多变的挑战,并对科技发展做出积极贡献。数字化工具和平台的不断推陈出新,可以为实践和自主创新型人才教育提供便捷的网络平台,能够为学生提供更多元化的学习与探索空间,直接有效地培养学生自主创新能力。
02
开源AI平台支撑项目式实践教学的优势
目前国内较成熟的开源AI平台有百度飞桨等,开放资源涵盖数据、多种类应用案例、建模环境,能够帮助学习者快速开发在线模型。以百度飞桨AI Studio平台为例,具有在线建模、编写代码、运行调试功能,最大限度地解决了建模需要环境配置的烦恼,同时集成了大量数据集、经典样例项目。平台具备开设线上课堂、发布项目、布置作业、评分等功能,在支撑应用案例式教学的同时,也支撑在线项目开发模块。学生可直接进入模块启动编程环境,在线完成项目的数据准备、建模、运行调试、结果分析、提交等,支撑项目开发全过程一站式实现。
03
“教师指导、项目实践、自主协作学习”有机融合的教学方案
“教师指导、项目实践、自主协作学习”有机融合的教学方案能够从学科特点出发,重点解决如何兼顾理论学习与实际问题,同时增强学生的自主协作能力,践行自主创新型人才培养。开源AI平台能够为项目实践教学提供重要载体,在减少传统理论教学的同时,增加AI平台上的项目开发实验,采取小组式实践模式,增设课内互动、协作展示,以此实现“教师指导、项目实践、自主协作学习”的有机融合。
1. 开源AI平台支撑下的项目式自主协作教学模式
采用理论课堂与AI平台相结合的授课方式,以“课前预习→教师讲解→项目实验→学生分组讨论→课后大作业”为主线(如图2所示)。为实现“学生自主开发、协作交流”学习模式下的项目式教学,在理论课堂教师讲解的基础上,同步设立“项目实验课堂”和“学生分组讨论学习模式”,划定自主学习空间和协作空间。将AI平台为载体的课堂命名为“项目实验课堂”,在项目实验课堂,让学生前期自主进行项目开发,中后期设立学生分组,自主学习与协作相辅相成,使课程学习更具灵活性,同时也能够通过互相补充的方式,辅助学生顺利实现对复杂模型的实践应用。在课程的开始和结束分别设置课前预习和课后大作业环节,均须在AI平台上完成。课前预习的设置主要是为了让学生在开课前对本课程所涉及的理论应用、软件工具、编程语言等有一个初步认知。课后大作业与项目实验的案例形式一致,学生须以组队式编程的方式完成项目开发,教师可按照完成进度进行评分。

2. 多方向可选择的项目实验教学模式
根据课程内容和不同科研方向,设计层次化、区别化的实验题目,引入多方向的应用案例库,学生可根据自己的需求,在项目实验环节有选择地进行实践训练,这种可选择的方式更有利于增强学生学习热情和积极性。
与理论课堂相结合,根据讲解进度,穿插安排不同模型的项目实验内容。教师在AI平台上发布项目题目,以AI平台社区中的案例资源为主,设置不同难度等级的项目实验内容,并提供实验指导手册及示例代码。学生根据发布的项目内容,选择适合自己的等级与题目,进行模仿、自主开发。一个完整项目的开发,要在AI平台上完成数据准备、模型构建、运行调试、结果分析等过程,学生可在连续2~3次项目实验课程中完成一个完整项目的开发。实验中后期,学生通过小组协作、互相交流,解决疑难问题,完成项目的开发,得到预期结果。实验完成后,分小组进行项目实验的展示。
04
深度学习课程教学实践
1. 项目式自主协作模式教学实践
以百度飞桨为载体,开展深度学习课程项目式自主协作模式教学实践。课程安排理论课堂20课时,项目实验课堂12课时。课题组在百度飞桨平台上开设线上课堂,学生在规定时间在线注册、课程报名进入线上课堂。理论课堂针对一般神经网络、卷积神经网络、循环神经网络、生成对抗网络4种典型模型进行讲解;项目实验课堂则针对容易上手的一般神经网络、卷积神经网络、循环神经网络3种模型,设计初级、中级、高级3个级别的实验内容。
(1)课前预习。在AI平台线上课堂发布课前预习内容和自评测试题,以视频、文本等资料呈现,课程开始之前,学生在AI平台上完成预习作业,提交后完成自评测试。
(2)理论课堂(20课时)。针对深度学习概述、框架及不同模型算法进行讲解,涉及模型基本原理、应用案例、重难点等。
(3)项目实验课堂(AI平台为载体,12课时)。每个模型在理论课堂讲解后,组织相应的项目实验课堂4课时。教师在AI平台上发布项目题目,设置相应的实验内容,学生在实验室进入线上课堂完成项目实验。每一个项目实验4课时,前2个课时进行自主开发,引导学生独立完成,后2个课时进行分组协作。(4)学生分组协作,与项目实验课堂同步。学生3~5人自由组队,将自己项目实验中尚未解决的问题、遇到的难点疑问等通过小组协作解决。针对每个项目实验,在最后1课时,安排1~2组进行项目实验完成情况的展示与讲解,在协作过程中深入理解模型的优缺点及技术细节。
(5)课后大作业(综合应用)。将原有的试卷考试转为课后大作业的考核,以项目开发题目呈现。学生在线上课堂进入作业模块,在线编写程序,完成数据集准备、模型构建、训练调试、运行结果,并提交项目报告,深度激发学生算法学习与实践问题对接的综合应用潜力。最终在AI平台上对每个学生的大作业完成情况进行评分,最终在AI平台上对每个学生的大作业完成情况进行评分,评分依据包括项目报告的完成程度、代码测试效果,以及作业是否具有一定的创新或改进等。
2. 项目实验课堂教学实践
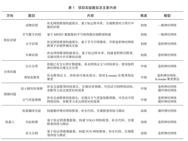
根据目前深度学习模型的主要应用领域,设计特征识别、分类问题、预测问题、机器人4个基础方向上的项目实验题目,具体项目实验题目及主要内容见表1。
①特征识别类设计动物识别、手写数字识别、文字识别、车牌识别4个基础实验内容,难度为初级,主要面向智能识别、智慧交通、智能医疗领域的特征识别问题。
②分类问题设计宝石分类、鸢尾花聚类2个基础实验内容,主要面向大数据分析领域中涉及的分类、聚类问题实践,难度为中级。
③预测问题设计波士顿房价预测、空气质量预测2个实验内容,主要面向智慧城市、智慧交通领域时空预测问题的应用实践,难度为中级。
④机器人应用方面,设计机器翻译、目标检测、语义分割3个实验内容,主要面向机器人智能语音、计算机视觉的应用,难度为高级。
对于每一个项目实验内容的设置,给出项目实验题目介绍、数据集、示例代码,学生把理论课堂所讲授的网络模型灵活应用于实际场景中,同时熟练掌握深度学习框架的项目开发流程、模型部署等。设置初级、中级、高级不同难度的实验内容。
①对于初级项目实验,简单操作,给出整个模型构建的代码框架,仅完成模型初始化、训练或测试部分代码编写运行即可。
②对于中级项目实验,适当增加难度,让学生自主编写模型构建代码并运行。
③对于最高难度的项目实验及课后大作业,只给出项目题目、数据集及建模模型要求,让学生独立完成整个项目的自主开发。采用这种难度逐步增加的方式,让学生在阶梯式学习中稳步锻炼自己的实践能力。

3. 教学实践成效评价
课程成绩评定由平时学习过程成绩和课后大作业评分成绩两部分组成,以体现课程学习与实践能力两方面的效果评价。平时学习成绩以课前预习自测情况、项目实验完成度、小组讨论完成情况评定,占总成绩的40%;课后大作业以最终的完成情况评分评定,占总成绩的60%。最终评分结果说明,学生在项目实验环节的得分都处于中上水平,课后大作业完成度达到100%。
通过项目式自主协作模式的教学,学生实践应用能力得到了明显提升。多方向可选择的项目实验的设置,使得学生对项目实验的动手自主性大大提升,积极性不高的学生也具备了完成初级实验的信心,主动性强的学生也愿意去挑战有一定难度的项目开发实验。在项目实验课堂上,部分动手能力不足的学生在小组的协作带动下,也能积极解决自己的程序问题,完成自己的项目实验。学生整体在项目实验环节的成绩表现优秀,有力证实了项目式教学对学生实践能力的提升效果。分组展示环节也使得学生之间对模型开发的交流增强,激发了学生对开发细节的讨论热情,促使部分学生对模型算法的智能技术应用产生了更浓厚的兴趣。
05
小结
开源AI平台为人工智能类课程自主实践教学提供了有利途径,以AI平台为载体,开展项目式课程教学,搭配自主协作学习模式,践行“教师指导、项目实践、自主协作学习”有机融合,能够实现实践与自主创新能力提升的有效互补,有效地促进学生从实践到创新的进阶提高。AI平台助力的自主协作学习模式下项目式教学方式必然是人工智能技术相关课程改革的重要发展方向。
