罕见千万级大单:山西临汾将打造“AI医院”,部署 DeepSeek
作者: 发布时间:2026-02-14 08:53:23 浏览量:
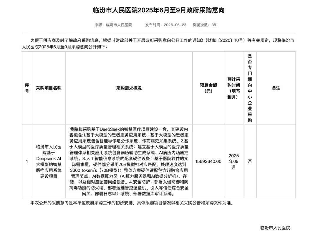
6 月 25 日消息,山西省政府采购网显示,山西省临汾市人民医院 6 月 23 日公布了《临汾市人民医院基于 Deepseek AI 大模型的智慧医疗应用系统建设项目》,预算金额 1569.264 万元,预计采购时间为 2025 年 9 月。

采购意向公告显示,临汾市人民医院拟采购基于 DeepSeek 的智慧医疗项目建设一套,其建设内容包含:
- 1、基于大模型的患者服务应用系统:基于大模型的患者服务应用系统包含智能导诊与分诊系统、诊前病史采集系统。
- 2、基于大模型的医疗质量管理相关系统:建立基于大模型的医疗质量管理体系相关应用系统包含病历辅助生成系统、AI 病历内涵质控系统。
- 3、人工智能信息系统的配套硬件设备:基于医院软件的实际需求量,硬件部分采用 70B 模型相对应匹配,处理速度达到 3300 token / s(70B 模型);整体方案硬件适配包含超融合应用管理节点、AI 数据算力区(AI 算力服务器和 AI 数据分析机)、存储、以及相对应配套网络设备。
- 4、安全防护:部署入侵防御和防病毒功能的防火墙、部署运维管控堡垒机、引入零信任综合安全网关、部署日志审计系统、部署数据库审计系统。
智东西报道称,今年以来,全国各地的 DeepSeek 项目屡见不鲜,但像临汾市医院这种预算金额大于 1000 万元的较为少见,比如 6 月 18 日 125 万元的曲阜市信访局大语言模型私有化部署项目、6 月 20 日的 85 万元的通州区 DeepSeek 应用部门知识库建设项目等,预算均为十万元级到百万元级不等。
1AI查询公开资料获悉,临汾市人民医院始建于 1946 年,前身是晋南专区人民医院、临汾地区人民医院,2001 年撤地改市后更名为临汾市人民医院。在 2022 年度国家三级公立医院绩效考核中,临汾市人民医院以 820.6 分的成绩排名全国第 152,是一家集医疗、教学、科研、保健、预防、康复为一体的大型综合性三级甲等医院。
声明:内容来源公开的各类媒体平台,若收录的内容侵犯了您的权益,请联系邮箱,本站将第一时间处理。
