阔知EduSoho举办第九届用户大会,发布伴学AI+解决方案
在过去一年,人工智能发展浪潮汹涌澎湃。教育行业也迎来前所未有的变革。12月19日下午,阔知举办AI Copilot 赋能教育—第九届EduSoho全球用户大会,聚焦AI+教育赛道,发布了两大AI+教育新产品。
AI伴学助手 为学员配备贴心助教

阔知产品经理常雪凡发布了首个产品“AI伴学助手”,构建网校专属知识库,以浏览和对话形式与学员产生交互,服务学员的知识获取场景,以及在微信环境中对话交流的AI客服机器人:用户和AI以一对一的对话或群聊对话的方式,获得课程、考试、服务方面的及时解答。

同时,常雪凡介绍,2025年上半年将推出新的伴学助手版本。它是一个更为强大的AI助教,当学员加入课程时,它能够智能根据学员的日称安排等情况,生成个性化的学习计划,并根据学习计划自动提醒学员学习。在学习过程中,AI伴学助手将实时跟进学员的学习情况,适时根据学员的学习薄弱点推送题目练习,并根据练习结果推送知识点复习,帮助学员进行查漏补缺。
当然,AI技术一直在发展,EduSoho也会持续研究AI+教育的应用,助力教育机构在AI发展浪潮中迎头赶上。
伴学AI+工作室 中考高提分新模式

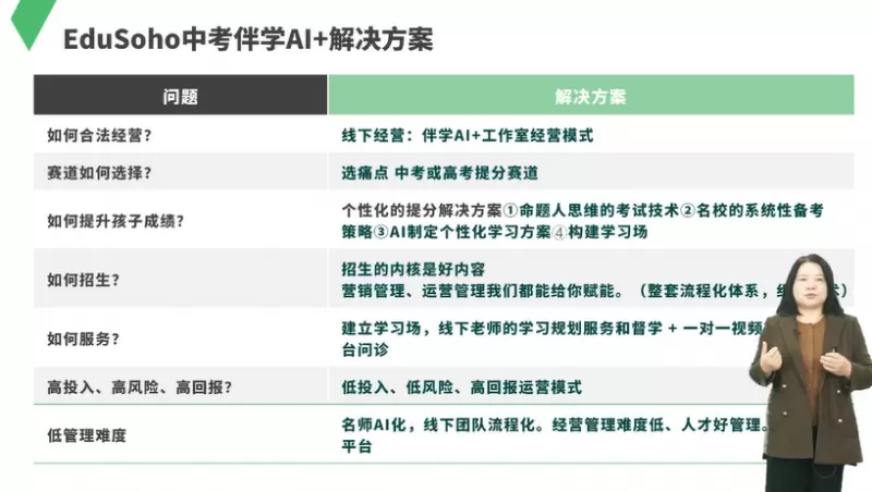
阔知-AI智能事业部总监赵晓华女士给我们分享了“EduSoho伴学AI+工作室——中高考提分解决方案”。它聚焦于中高考刚需赛道,同比市面上的AI自习室或AI学习机模式,它具备了命题人思维、名校备考策略、个性化学习规划的三大特点,能够帮助学生有效提分,帮助机构实现合规经营。

其中,它独创命题人思维模式,让一个孩子从解题的思维转变到了解决问题的思维,从而提升真正解决问题的能力,做到了真正的高效精准提分。另外,它采用来自名校的系统性备考策略,比如入第一轮复习做什么,第二轮复习做什么,如何冲刺高频考点等,都有明确的策略,帮助学生做好备考。

个性化的学习规划是这套系统的第三个特点。系统可以根据高分段、中分段、低分段的孩子的特点,安排不同的学习规划。例如对于中分段的孩子,系统不仅仅会通过考试,用AI 检测到他的知识薄弱点,精准帮他查漏补缺,同时还会通过个性化的内容,打开孩子相对僵化、机械的思维。

第四点是构建一个线下的学习场。工作室的模式通过创建一个有利于学习的环境和氛围, 激发学生的学习兴趣和动力,使学生更愿意投入到学习中。同时后端配备了学业规划师,做好计划并督促孩子学习计划的完成。让孩子的学习形成了一个闭环。
赵晓华女士介绍,“EduSoho伴学AI+工作室——中高考提分解决方案”采用“SaaS系统+智能学习机+备考内容”的合作模式,现已在杭州、台州、温州等多地展开合作。
阔知董事长魏建强介绍,阔知在过去的一年专注在研究AI大模型与构建高性比的算力集群,目的是把EduSoho教育云升级为一朵智能云,为教育机构提供可负担的AI+教育产品。除了上述介绍的两大产品外,未来还将根据市场的需求及教育机构的反馈,推出更多的AI+教育新产品,为教育机构实现增收、降本、增效。
